联系我们

更多>>

地 址:天津市南开区华苑开华道顶佳孵化器基地2-1401

联系人:郑先生 

手 机:18222701645(微信同号)

电话022-83709778

网 址:http://www.tjzzx.com.cn/

邮 箱:79806464@qq.com


客户留言
公示信息

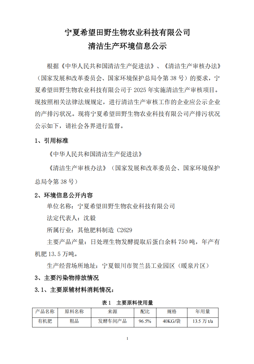
宁夏希望田野生物农业科技有限公司 清洁生产环境信息公示

日期:2025-10-10    作者:宁夏希望田野生物农业科技有限公司    浏览量:285 次

天津中至信科技发展有限公司 版权所有 津ICP备14002281号-2号 技术支持:速收科技